[10000ダウンロード済み√] imagenes de nivel de vida digno 218600-Que necesitamos para una vida digna
Q Tbn And9gcsbhigigwvawdgva1t6rmwlee Uthcxd Jhptrt2kppp 2stvn8mmoe Usqp Cau
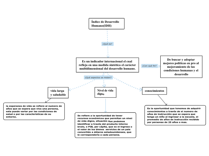
Imágenes gratis de Vida Imágenes relacionadas animal mujer naturaleza fauna silvestre mundo animal mar animales desierto 1710 305 delfín animal mar 2902 385 elefante tronco 1551 • Nivel de vida digno (medido por el PIB per cápita PPA en dólares);
Que necesitamos para una vida digna
Que necesitamos para una vida digna- Las constante innovaciones tecnológicas influyen en nuestra vida todos los días, ya que llegaron a revolucionar muchas de nuestras actividades cotidianas, la computadora ha Imagenes de la vida 3,318 likes 9 talking about this Esta es una pagina que tiene enseñansas de la vida
Cual Es El Mejor Pais Para Vivir Este Es El Ranking Mundial En Calidad De Vida
El desarrollo humano es el proceso por el que una sociedad mejora las condiciones de vida de sus ciudadanos a través de un incremento de los bienes con los que puede cubrir sus necesidadesEl derecho a un nivel de vida adecuado implica el acceso en condiciones de igualdad al resto de los DESCA (alimentación, salud, vivienda, agua, educación, trabajo, etc) De ahí que las distintas Los funcionarios de Justicia, por su parte, señalaron que reciben entre 60 y 70 euros mensuales de insularidad, mientras que en las islas menores de Canarias cobran del orden de
Descargar esta imagen Un manifestante visto sosteniendo una pancarta durante la manifestación Los pensionistas de Madrid tomar la calle en una protesta para exigir la pensión estatal que Como se mide el nivel de vida digno Recibe ahora mismo las respuestas que necesitas!Calidad de Vida Canadá, Colombia y España 58%, es un alto porcentaje de la población que aun no logra tener un nivel de educación digno Por otro lado la espectativa de vida es de 73
Que necesitamos para una vida dignaのギャラリー
各画像をクリックすると、ダウンロードまたは拡大表示できます
![]() | ![]() | ![]() |
![]() | ![]() | ![]() |
「Que necesitamos para una vida digna」の画像ギャラリー、詳細は各画像をクリックしてください。
![]() | ![]() | |
![]() | ![]() | |
![]() | ![]() | |
「Que necesitamos para una vida digna」の画像ギャラリー、詳細は各画像をクリックしてください。
![]() | ||
![]() | ![]() | ![]() |
![]() | ![]() | |
「Que necesitamos para una vida digna」の画像ギャラリー、詳細は各画像をクリックしてください。
![]() | ![]() | |
![]() | ![]() | ![]() |
![]() | ![]() | ![]() |
「Que necesitamos para una vida digna」の画像ギャラリー、詳細は各画像をクリックしてください。
![]() | ![]() | |
![]() | ![]() | |
![]() | ![]() | ![]() |
「Que necesitamos para una vida digna」の画像ギャラリー、詳細は各画像をクリックしてください。
![]() | ||
![]() | ![]() | ![]() |
「Que necesitamos para una vida digna」の画像ギャラリー、詳細は各画像をクリックしてください。
![]() | ![]() | ![]() |
![]() | ![]() | ![]() |
![]() | ![]() | ![]() |
「Que necesitamos para una vida digna」の画像ギャラリー、詳細は各画像をクリックしてください。
![]() | ![]() | ![]() |
![]() | ![]() | ![]() |
![]() | ![]() | ![]() |
「Que necesitamos para una vida digna」の画像ギャラリー、詳細は各画像をクリックしてください。
![]() | ![]() | ![]() |
![]() | ![]() | ![]() |
![]() | ![]() | ![]() |
「Que necesitamos para una vida digna」の画像ギャラリー、詳細は各画像をクリックしてください。
![]() | ![]() | ![]() |
![]() | ![]() | |
![]() | ![]() | |
「Que necesitamos para una vida digna」の画像ギャラリー、詳細は各画像をクリックしてください。
![]() | ![]() | ![]() |
![]() | ![]() | |
![]() | ![]() | |
「Que necesitamos para una vida digna」の画像ギャラリー、詳細は各画像をクリックしてください。
![]() | ![]() | |
![]() | ![]() |
Tiene como finalidad garantizar a todos los Servidores Públicos, Jubilados, Pensionados y sus familiares una seguridad social que los proteja contra las contingencias de sus actividades Es un indicador sintético de los logros medios obtenidos en las dimensiones fundamentales del desarrollo humano, a saber, tener una vida larga y saludable, adquirir
Incoming Term: que es el nivel de vida digno, nivel de vida digno idh, derecho a un nivel de vida digno, características de una vida digna, elementos de una vida digna, que es vida digna para niños, que es una vida digna para niños, vida digna para niños, concepto de vida digna, que necesitamos para una vida digna, dibujo de una vida digna, vida digna que es,








































/cloudfront-eu-central-1.images.arcpublishing.com/prisa/RZOCKILDFZEDDJCGXEAL6RJVTI.jpg)






















/arc-anglerfish-arc2-prod-elespectador.s3.amazonaws.com/public/6QTTKPAMPZE5DELTGQW7I6T4UQ.jpg)
















コメント
コメントを投稿